
Neural Network its a model which is inspired by how the human brain works
Its mainly used in machine learning to slove variety of task like
- pattern recognition
- classification
- regression
- decision making create a reamdme for above text

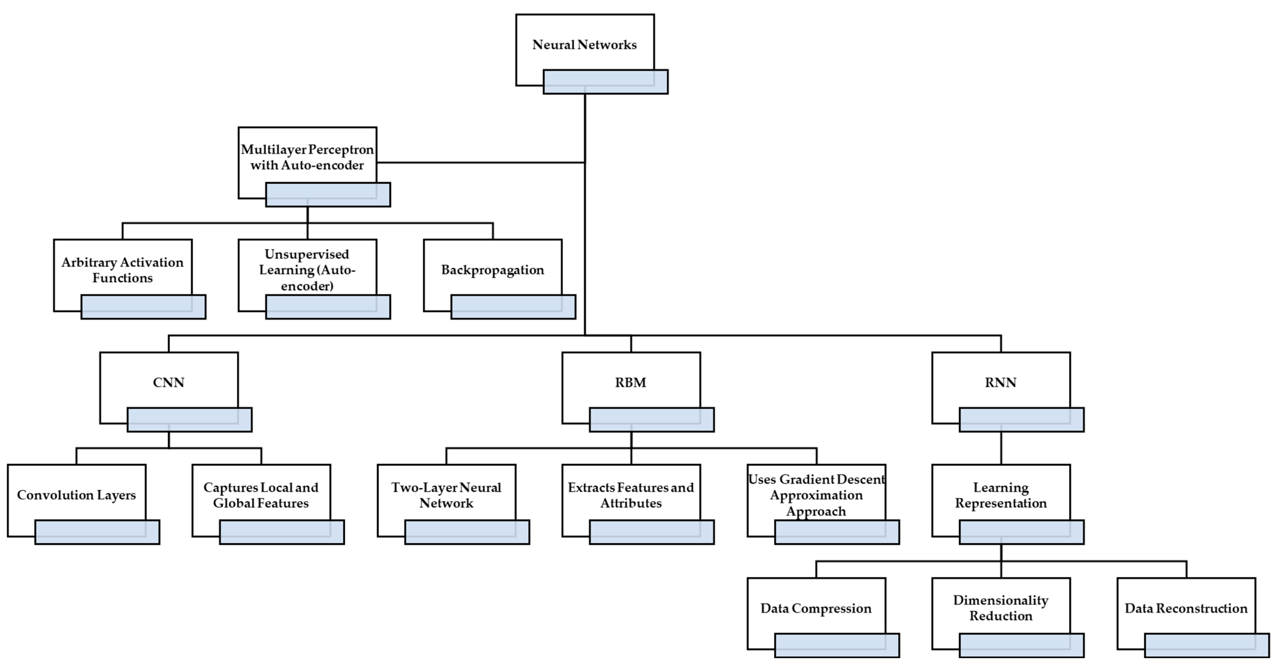
- Feedforward Neural Network (FNN)
- Multilayer Perceptron (MLP)
- CNN: Convolutional Neural Network
- Recurrent Neural Network (RNN)
- Long Short-Term Memory (LSTM)
- Gated Recurrent Unit (GRU)
- Autoencoder
- Generative Adversarial Network (GAN)
- Radial Basis Function Network (RBFN)
- Hopfield Network
- Boltzmann Machine
- Spiking Neural Network (SNN)